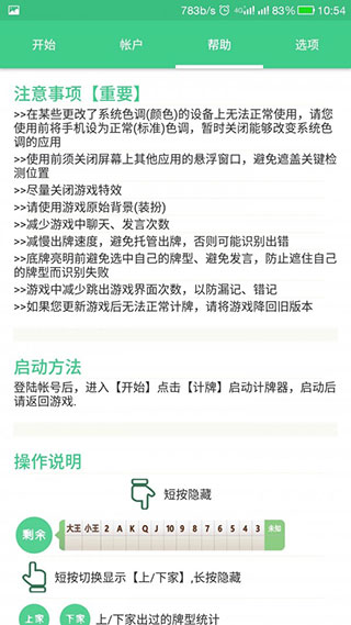
自动记牌器安卓版是一款针对牌类游戏推出的自动记牌器软件,支持的游戏有双扣、斗地主,跑得快、红五三打一等等,总之几乎可以记录所有牌类游戏,可以帮助玩家记录已经出掉的扑克牌,这样玩家对剩下还有什么牌可以一清二楚,让大家拥有更大的胜率,有需要这款记牌器的朋友可以下载试试哦,效果贼棒。
2、自动检测游戏开始,并启动记牌功能。
3、自动统计剩余牌的信息,辅助玩家做出出牌决策。
2、自动记牌器手机版采用自动更新技术,自动识别游戏,自动下载更新记牌器。
3、显示界面可以自由调整大小、颜色、透明度,让您随心所欲,确保24小时内跟随游戏更新。
4、不捆绑垃圾软件,绿色安装,不占用内存,并申请软件着作权证书,通过360等安全认证。
* 提升文字识别速度和准确率
* 提升软件稳定性
自动记牌器功能特色
自动记牌器是一种帮助玩家在游戏中自动记录牌局的工具。它可以通过扫描或手动输入牌局中出现的每张牌,然后自动记录每个玩家手中的牌以及牌堆中剩余的牌的数量。这样,玩家就可以更轻松地跟踪牌局的进展,更好地计算胜率和决策。同时,自动记牌器也可以提高游戏的公平性和透明度,防止作弊和误算。
1、自动记录每个玩家的出牌顺序,根据用户需要来显示。2、自动检测游戏开始,并启动记牌功能。
3、自动统计剩余牌的信息,辅助玩家做出出牌决策。
自动记牌器亮点
1、告别繁琐,自动记牌器手机版简单易用,一键启动,自动更新。2、自动记牌器手机版采用自动更新技术,自动识别游戏,自动下载更新记牌器。
3、显示界面可以自由调整大小、颜色、透明度,让您随心所欲,确保24小时内跟随游戏更新。
4、不捆绑垃圾软件,绿色安装,不占用内存,并申请软件着作权证书,通过360等安全认证。
更新说明:
* 功能优化,精简不必要的权限申请,保障用户的个人隐私数据* 提升文字识别速度和准确率
* 提升软件稳定性





八门神器修改器最新版